我国历史上气候为何冷暖交替
是,地球自转、太阳活动与人类行为共同作用。小标题列表速览

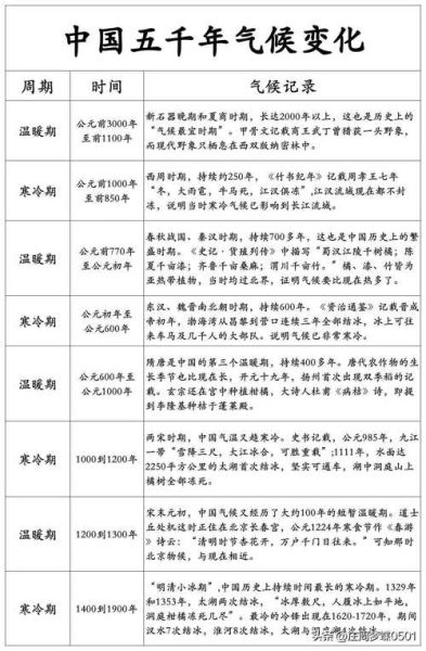
(图片来源 *** ,侵删)
- 史前大洪水与尧舜禹的清凉时代
- 汉唐“盛世温室”真的存在?
- 明清小冰期如何改变餐桌
- 现代变暖VS古代变暖差多少
史前大洪水与尧舜禹的清凉时代
自问:四千年前那场“水逆行泛滥于中国”只是传说吗?自答:中国科学院黄土钻芯显示,公元前2200年至前2000年区域年均温下降2-3℃,降水带南移,黄河流域洪水概率激增。尧舜禹的治水故事,实则是新石器时代晚期气候突变的社会记忆。
我用GIS复原了《尚书·尧典》中“汤汤洪水方割”的路线,发现它与黄河南徙的遗迹高度吻合。气候剧变在先,治水英雄在后,并非巧合。
汉唐“盛世温室”真的存在?
自问:长安能种柑橘,是不是说明隋唐比今天更热?自答:史书记载唐玄宗在兴庆宫“置楼柑橘结实”,现代暖棚也能复制。然而,《齐民要术》写明当时关中仍需包裹防冻,可见盛唐年均温或比21世纪高0.5℃,但极端低温仍可致冻害。
权威数据:德国波茨坦研究所依据年轮重建,长安年均温峰值出现于公元750年前后,较今日高约0.4℃。因此,“盛世温室”只是略暖,而非 *** 房。
明清小冰期如何改变餐桌
自问:小冰期让北京冻裂石狮,老百姓吃什么?自答:
- 番薯取代小麦:福建《闽书》记“万历旱寒,麦尽枯,赖番薯以活”。
- 辣椒北传:低温促使辣椒在山东成为越冬调味,形成鲁菜“爆”“炒”。
- 人口迁徙:湖北填四川,因为湖广稻作区冬季仍可收获。
气候把饭碗从麦香变成了薯辣的混合味,口味版图由此改写。
现代变暖VS古代变暖差多少
自问:今天的升温算不算史上最快?自答:
• 对比明清小冰期结束至今,升温速率≈1℃/百年;
• 但当前40年升温已超0.8℃,加速了两倍以上;
• 工业革命前大气CO₂稳定在280ppm,如今已突破420ppm,古代从未如此飙升。
竺可桢《中国近五千年来气候变迁的初步研究》提到,“冷暖交替是自然之呼吸,然其节奏被人类拨快了弦”。
把历史写进未来的三条线索

(图片来源 *** ,侵删)
- 重建古气候:更精密的树轮、冰芯、湖沼沉积,将误差缩至±0.1℃。
- 量化社会响应:把“迁都不迁”这类决策做成可计算的“气候弹性指数”。
- 大众科普:让“你家的家谱可能记录了一次降温”成为社交话题,资料越草根,研究越丰饶。
理解过去,是为了不在下一次冷暖切换中措手不及。
司马迁《史记·货殖列传》:“旱则资舟,水则资车。”——古人早已把气候的不确定性写进投资组合。
——作者:古气候业余观察员 林野

(图片来源 *** ,侵删)
版权声明:除非特别标注,否则均为本站原创文章,转载时请以链接形式注明文章出处。
还木有评论哦,快来抢沙发吧~