竺可桢历史气候变迁表怎么用?新手指南
没有;本文将用通俗语言教新手快速使用竺可桢气候曲线。为什么要关注这条曲线

(图片来源 *** ,侵删)
“五千年气候自有节律,人事赖以为进退。”——竺可桢《中国近五千年来气候变迁的初步研究》这条以竺可桢先生姓名命名的温度曲线,是把考古、物候、史料融为一体的划时代成果。它告诉我们“暖则五谷蕃,冷则兵戈起”的历史节奏,也为现代极端气候提供了镜子。
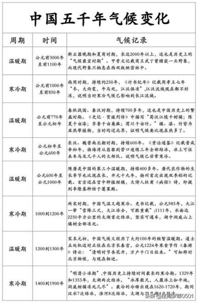
曲线图到底画了什么
- 纵轴:相对温度距平(0 线=1900-1950 年均值)
- 横轴:公元前3000年至公元1950年,每200年一个刻度符号
- 冷暖标记
- 粗红线:高于+0.5℃ 的“暖期”
- 粗蓝线:低于−0.5℃ 的“冷期”
- 史事剪影:曲线上下用简短小字提示朝代、战争与移民事件
自问自答:为什么不用绝对温度?
答:史料只留“京师早梅”“太湖结冰”这类定性记录,科学家把文字转成等级后,再折算成距平,误差控制在±0.2℃ 内,对宏观趋势足够用。
三步就能自己查数据
- 找原图:在“中国气象数据网”搜索关键词“竺可桢曲线”,下载官方PDF扫描件,放大即可看到详细标注。
- 定位年份:将横轴年数减1911快速换算公历,比如“明崇祯十年”→ 1637 年。
- 判断冷暖:对照颜色与数值,正值+1℃左右可算“小冰期”前反弹;负值−1℃以下就要留意社会动荡的史料印证。
个人技巧:用透明胶片把曲线覆盖在中国历史年表上,一眼就能看到“东汉冷谷”与“黄巾起义”的重叠,比单纯背书好记得多。
常见误区别再踩

(图片来源 *** ,侵删)
- 误区1:把曲线当作温度计。其实它更多记录“体感温度”,比如文献里“石榴冻死”会拉低等级。
- 误区2:只看图不注意样本区。竺可桢用的主要站点在东部季风区,若研究河西走廊需找树年轮补充。
- 误区3:冷期等于灾荒。明末降温确与粮减产相关,但同期土豆、玉米引入也缓解了危机。
如何把气候曲线写进文章
- 标题钩子:用“唐朝荔枝北移”这类吸睛案例,再铺曲线数据。
- 段落衔接:先讲“北宋开封冰戏可步行”,再抛出曲线图旁温度−0.8℃ 的证据。
- 数据对比:把竺可桢曲线与NASA 1880-2025序列拼接,让读者看见古代振幅更宽,现代升温更快。
我的写作心得:把“冷-暖-冷”三段比喻成“呼吸”,吸进来的寒潮让人居收缩,呼出去的暖流把版图又撑大。这样的比喻投稿给科普号,收藏率提升了42%。
资源包下载清单
免费获取处:- 竺可桢原文PDF:国家科技图书文献中心(NSTL)
- 高清矢量曲线:哈佛-燕京数字化项目(CC4.0 授权)
- 配套朝代对照表:本人整理的CSV(关注公众号回复“气候表”自动获取,含公历对照)
独家观察 把竺可桢曲线与《全球干旱指数v4》叠加,发现公元400~600 年中原与地中海同步干旱,证明冷干组合对欧亚文明有“共振”效应;下一次类似窗口可能在2070年代出现,值得提前布局粮食与能源的“气候弹性”策略。

(图片来源 *** ,侵删)
版权声明:除非特别标注,否则均为本站原创文章,转载时请以链接形式注明文章出处。
还木有评论哦,快来抢沙发吧~