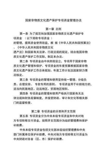
非物质文化遗产保护专项资金归哪个部门管
中央财政直拨文化和旅游部非遗司,地方由财政厅(局)联合文旅厅(局)共同管理。为什么会出现“找不到预算主体”的困惑?
很多人之一次接触非遗资金申请时都会疑惑:究竟是找财政、文旅,还是宣传部门?根源在于资金流的“双通道”机制:中央财政通过转移支付拨付至省级财政,再下划到县级财政;而业务指导则由同级文旅系统“垂直对接”。这就像寄快递,包裹(钱)和路线指引(审批表)走了两张网。

(图片来源 *** ,侵删)
一张图看懂资金路径
中央财政 → 省级财政 → 市/县财政 → 项目执行单位
↑并列→ 省文旅厅非遗处 → 市/县文旅局
《中华人民共和国非物质文化遗产法》第16条明确规定:县级以上地方 *** 应将“非遗保护经费”列入本级财政预算。这句话实际把“预算主体”绑定在“能独立编制预算的一级 *** ”。
三个典型场景问答
问:民间社团想举办非遗展演,去哪里盖章?
答:县文旅局公共文化与非遗科受理申请,财政局支付股室复核付款。
问:传承人个人工作室急需抢救性记录资金怎么办?
答:直接登录“国家非遗数字管理平台”(网址已内嵌至政务服务平台),在“专项资金申报”入口填写项目绩效目标;系统会自动分发到属地文旅局审核,县财政在十个工作日内完成资金绩效评估后划拨。
问:高校科研团队能否申请同级别资金?
答:能。但高校需通过“国库集中支付”子账户走账,资金不能与校内科研补贴重复。引用《预算法》第37条精神:“同一事项不得多门申报”。
容易被忽视的三项“隐藏福利”
- 税收减免:项目取得合法捐赠票据后,企业可享所得税税前加计扣除。
- *** 采购倾斜:在同等条件下,非遗工坊产品纳入 *** 会议用品目录,价格评分权重上浮%。
- 非遗保险补贴:财政部新设“非遗专项保险”试点,保费由中央承担%。
新手常见材料清单(可一键复制)

(图片来源 *** ,侵删)
1.项目绩效申报书(文旅部官网模板) 2.非遗代表性传承人证书复印件 3.银行基本账户开户许可证 4.近一年的财务审计报告或财务报表声明 5.项目实施地所在村/社区居委会出具的公函
我的踩坑提醒
去年协助苗绣传承人杨阿姨申报时,她的绣坊曾因“地址属于扶贫搬迁新区”被县级财政系统判定为“新建项目”而非传统保护项目。解决方式:补充了《易地搬迁社区非遗工坊存续证明》,并请在任全国政协委员出具推荐信,财政局才把项目归口到“非遗延续性保护”类别。文件比口才更重要。引用联合国教科文组织在《保护非物质文化遗产公约》第条的操作指南:“申报文本与社区认同同等重要。”这句话在中国语境里,可以理解为 *** 需要的是“法律身份+社区共识”双保险。
据文旅部非遗司月披露的数据,年全国申报项目通过率为.%,比前年下降%,背后原因是财政部启用了“财政支出标准化平台”,所有非遗类资金必须绑定可量化的绩效指标。换句话说,传统技艺的“传承人数量”“带徒时长”成为刚性格式化字段,这对只会埋头干活的艺人并不友好。
站在博客运营角度,我建议准备申请的新手把“绩效指标”翻译成群众语言。例如,“年度培训人次”可以写成“一年教会位隔壁婶子做香囊”,这样既通俗又保留了数据颗粒度。
一句话记住核心答案
钱在财政局口袋,业务章在文旅局抽屉;想拿钱先把两个抽屉都打开。
版权声明:除非特别标注,否则均为本站原创文章,转载时请以链接形式注明文章出处。
还木有评论哦,快来抢沙发吧~